本文共 953 字,大约阅读时间需要 3 分钟。
git clone --recursive https://github.com/obsproject/obs-studio.git
安装参考


$ git checkout -b v26.1.2 26.1.2
Switched to a new branch 'v26.1.2'
mac版本
#编译命令行cd obs-studiomkdir build_customcd build_customcmake -DCMAKE_OSX_DEPLOYMENT_TARGET=10.13 -DQTDIR="/tmp/obsdeps" -DSWIGDIR="/tmp/obsdeps" -DDepsPath="/tmp/obsdeps" -DDISABLE_PYTHON=ON ..make


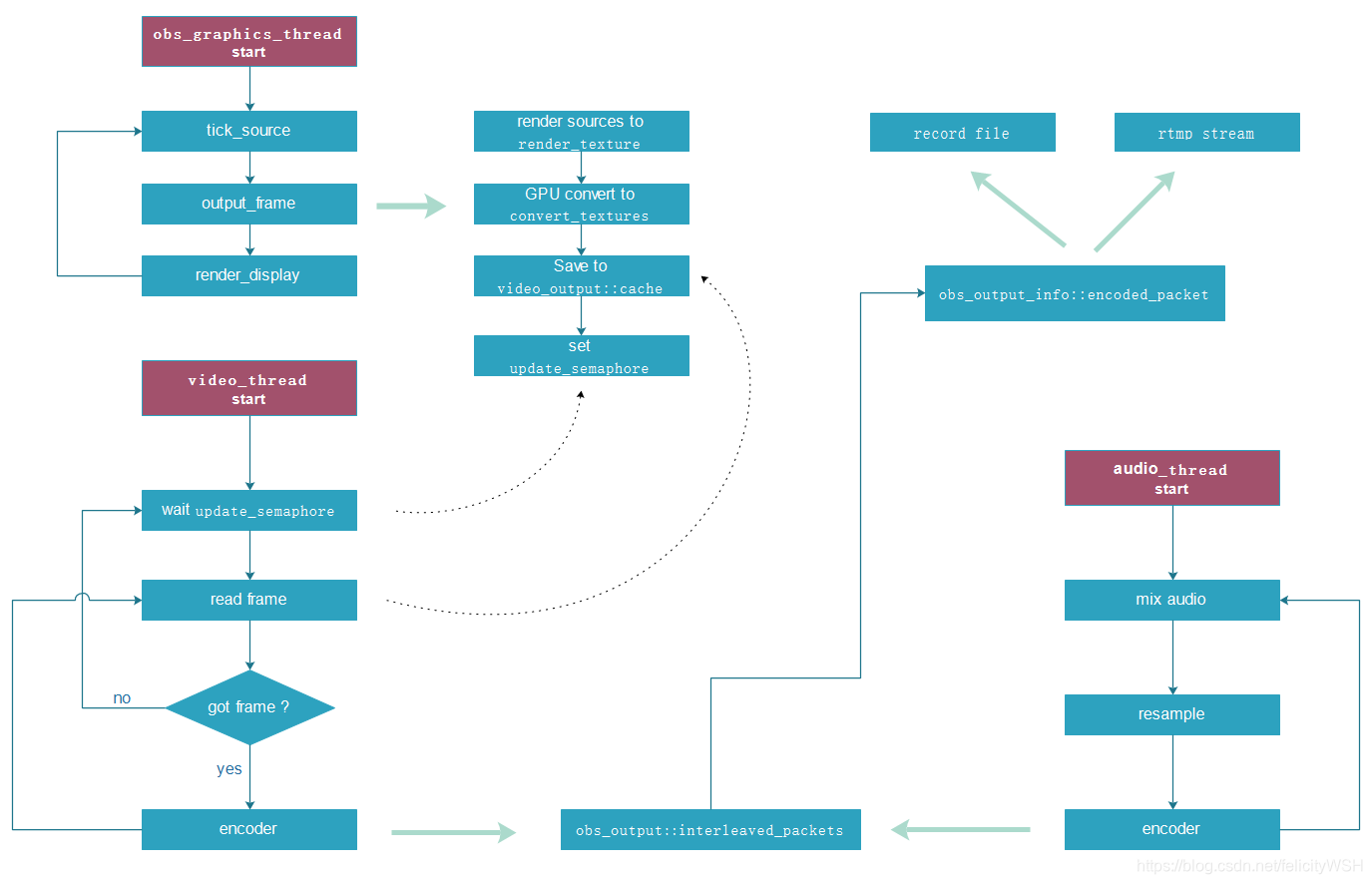
There are three primary threads spawned by libobs on initialization:
obs_graphics_thread for rendering video libobs/obs-video.c
video_thread for video encoding/output libobs/media-io/video-io.c
audio_thread for all audio processing/encoding/output libobs/media-io/audio-io.c

struct obs_core_video几个关键变量的注释:
———————————————— 版权声明:本文为CSDN博主「felicityWSH」的原创文章,遵循CC 4.0 BY-SA版权协议,转载请附上原文出处链接及本声明。 原文链接:https://blog.csdn.net/felicitywsh/article/details/103295029